全国服务热线:
0813-5198567
首页
企业信息
公司简介
资质荣誉
专利证书
专利产品
用户报告
应用领域
国土行业
交通行业
林业行业
水利行业
油田行业
住建行业
成功案例
成功案例
资料下载
资料下载
新闻资讯
公司信息
领导视察
招贤纳士
联系我们
联系我们
在线留言
在线留言
您现在所在位置:
首页
>
企业信息
>
用户报告
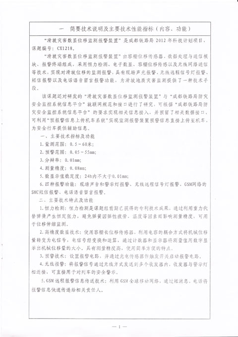
成都铁路局科学技术成果评定证书
时间:2016-08-24 浏览量:次 文本来源:四川远德安防检测设备有限公司
分享到:
相关推荐
-首页
-企业信息
-应用领域
-成功案例
-资料下载
-新闻资讯
-联系我们
-在线留言
致力于建设为满足用户需求的智能监测预警放心品牌
联系电话:
0813-5198567
QQ:1368113408 邮箱:1368113408@qq.com
地址:四川省自贡市沿滩区玉川路1号
扫一扫访问手机端
CopyRight © 版权所有: 四川远德安防检测设备有限公司 备案号:
蜀ICP备19022419号-2
技术支持:
四川百信智创科技有限公司
川公网安备51030002000217
0813-5198567
扫一扫访问手机端